top of page
Context Diagram

DFD Level - 0

DFD Level -1 Process 1 การสมัครสมาชิก

DFD Level -1 Process 4
การสังซือสินค้า

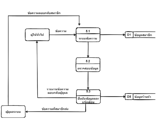
DFD Level -1 Process 5 การตอบกลับข้อความ

คําอธิบายการประมวลผลของโปรเซสที1 : ข้อมูลการสมัครสมาชิก

คําอธิบายการประมวลผลของโปรเซสที4: ข้อมูลการสังซือสินค้า

คําอธิบายการประมวลผลของโปรเซสที5 : การตอบกลับข้อความ

bottom of page